就业工作
首页 >> 招生就业 >> 就业工作 >> 正文
福建华南女子职业学院2023年秋季人才招聘启事
作者:   来源:   发布日期:2023-09-25 21:49:43   点击数:

福建华南女子职业学院前身追溯于1908年的私立华南女子文理学院,复办于1984年11月,是建国后第一所具有独立颁发学历文凭资格的民办女子高等学校,是教育部非营利民办高校办学制度改革试点项目单位。学院坐落于风景优美的旗山东麓,是唯一入驻福州大学城的民办高职院校。

学院秉承为养成女子最高人格而教育的办学理念,遵循自强、开拓、勤朴、奉献校训,坚持以质量求生存,以特色促发展,立德树人,开放办学,围绕妇女、儿童、老年人和现代服务业建设了文化教育、康养护理、艺术设计、旅游服务、财经商务五个系24个专业。

学院始终保持自己的办学特色和较高的教学质量,作为新中国50年间最具历史意义的重大事件和最具代表性的建设成就入选《共和国之最》,通过了2008年和2015年两轮人才培养工作评估,连续四届被评为福建省文明校园(学校)。习近平总书记在闽工作期间,曾为LETOU国际官网亲笔题词巾帼不逊须眉,华南女杰辈出。

1.应聘基本条件

2.拥护中国共产党的领导,热爱祖国,热爱教育事业,遵纪守法;

3.品行端正,有良好的职业道德和敬业精神;

4.身体健康,心理素质好。

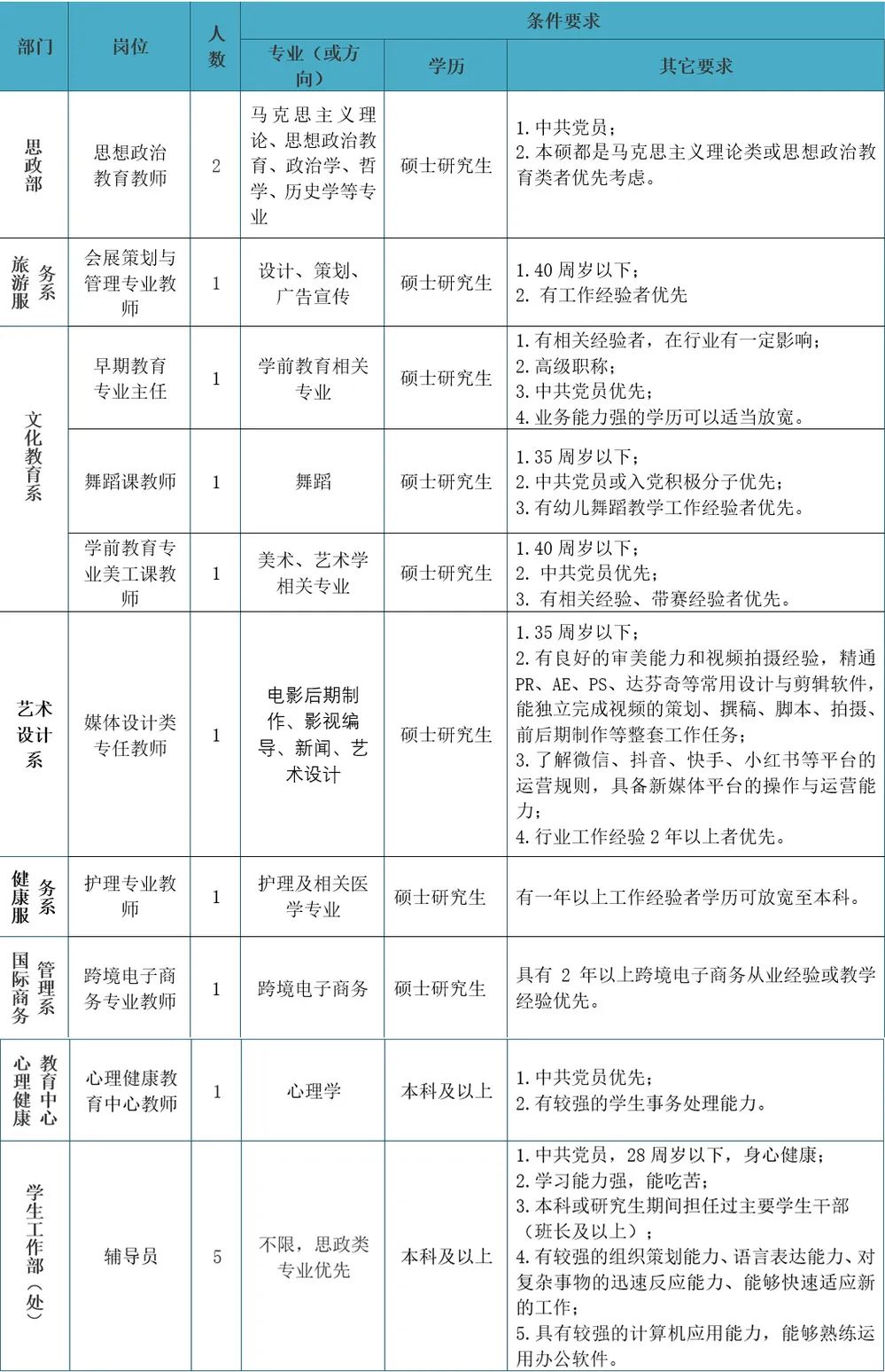
5.招聘岗位及聘任条件


undefined


三、报名时间

   即日起至2023年9月30日,岗位招满即止。

四、招聘程序

1.个人应聘。符合条件的应聘者提供的电子版材料:个人简历、报名表(见附件)、学历学位证书(应届生可用就业推荐表)、职称证书、专业技能证书及获奖证书等扫描件。材料以电子邮件形式(邮件标题和附件打包文件名称:毕业院校+姓名+专业+应聘岗位)发至邮箱:hnwomenrsc@163.com

2.资格审查。学院对应聘者的条件、材料进行审核。初审通过的邮件或电话沟通确认,确认后进行面试考核。

3.面试程序。

(1)初审通过者根据学院通知在规定时间、地点参加面试,应聘者现场需提交身份证、毕业证(本科起)、学位证(学士学位起)以及简历中提到的相关资格和奖励证书等材料原件进行现场确认。

(2)面试内容:结合岗位要求和职责考察应聘者的综合素质。根据岗位要求,教师岗面试将采取试讲和专业实际操作测试等方式进行考核。

(3)根据面试综合成绩确定拟录用人员。

4.体检、考察。拟录用者按照学校通知至指定医院体检,对体检合格者,按照相关规定进行考察,并确定拟聘用人员。

五、相关待遇

1.人事关系:学院实行聘用制,人事档案委托人才市场管理。

2.按国家相关规定提供社会保险、住房公积金等福利待遇。

3.带薪寒暑假。

4.学校实行绩效工资管理,在完成基本工作量的基础上如有超课时,超课时部分单独计算薪酬。

5.学校实施人才建设工程,对入选专业带头人、专业骨干教师给予相应培育政策,具体以学校文件规定为准。

6.学校有独立职称评审权,符合条件者可参加学校职称评审。

7.子女可就读附近公立幼儿园和小学。

8.教职工享受年终绩效奖金、国家重大节日津贴和校龄津贴。

9.享受工会福利,如体检、生日礼金等。

六、联系方式

学院地址:福州市闽侯大学城上街学府南路66号

学院网站: http://www.hnwomen.com.cn

联系电话:人事处 0591-87429933 13950413276

转发自高校辅导员招聘

版权所属: LETOU国际米兰(中国区)官网-OfficialWebsite   2018-2020 school of Marxism .     陕ICP备10002064号

学院地址: 陕西省西安市雁塔中路58号(雁塔校区)

联系电话:029-85583835(雁塔校区)